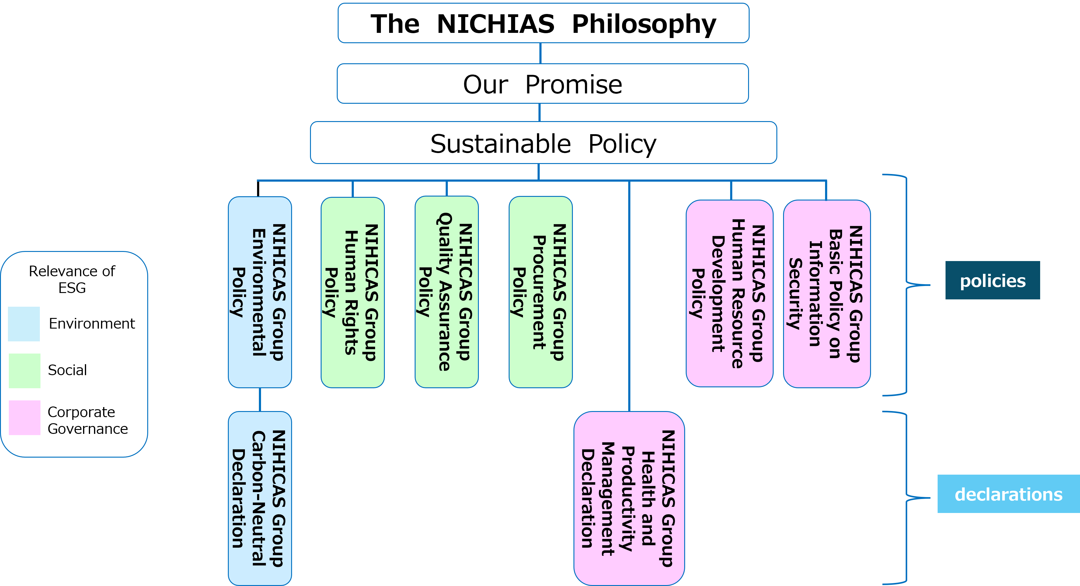
NICHIAS Group Policies
This page contains various policies of the NICHIAS Group.
NICHIAS Group Human Rights Policy
NICHIAS Group Quality Assurance Policy
NICHIAS Group Environmental Policy
NICHIAS Group Carbon-Neutral Declaration
NICHIAS Group Health and Productivity Management Declaration
NICHIAS Group Basic Policy on lnformation Security
NICHIAS Group Procurement Policy
