Corporate Profile
Corporate Profile
| Company name | NICHIAS Corporation |
|---|---|
| Founded | April 9, 1896 |
| President and Chief Executive Officer | Katsumi Kametsu |
| Head Office | 6-1, Hatchobori 1-chome, Chuo-ku, Tokyo 104-8555, Japan |
| Paid-in Capital* | ¥12,128.35 million |
| Number of employees* | 6,373(Consolidated) /1,886 (Non-consolidated) |
*As of March 31, 2025
Financial Data (Consolidated)

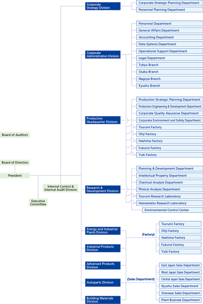
Organization
As of April 1, 2026

